Bankplassen blogg

- en fagblogg av ansatte i Norges Bank

Velg kategori

Vær- og klimarelaterte skader øker kostnaden ved å eie egen bolig

Vær- og klimarelaterte skader bidrar til økte kostnader for boligeiere i Norge, hovedsakelig gjennom høyere forsikringspremier og større behov for vedlikehold og sikring. Om lag 13 prosent av boligene og 11,5 prosent av boligverdiene ligger i risikoutsatte områder, særlig for flom og overvann. Økte kostnader kan svekke enkelte husholdningers økonomiske sikkerhet. Bedre kartlegging gjør risikohåndtering enklere for myndigheter, finansnæring og husholdninger.

Når klimarisiko ble løftet som en trussel for finansiell stabilitet, ble det lenge lagt mest vekt på risiko ved omstilling til et lavere utslipp. Stadig mer oppmerksomhet rettes nå mot at også de fysiske endringene som følge av klimaendringene koster – ikke i fremtiden, men her og nå. Værrelaterte skader på bolig og infrastruktur bidrar til å øke kostnaden ved å eie egen bolig. Det er gjelder ikke lenger bare i utlandet, det gjelder også i Norge.

I et nytt staff memo som drøfter hvordan norske boliger er utsatt for værrelaterte skader, har vi tre poenger:

  • Vær- og klimarelaterte skader øker, og det vil trolig løfte boligeiernes faste kostnader fremover.
  • En betydelig del av boligmassens verdi ligger i risikosoner – om lag 13 prosent av boligene og 11,5 prosent av boligverdiene. Risikoen er geografisk og lokalt konsentrert.
  • Den samlede risikoen for finansiell stabilitet er i dag liten, men utviklingen må følges tett og møtes med forebyggende tiltak.

Kostnaden knyttet til egen bolig øker

Vi har de siste ti årene sett en vekst i kostnaden av å eie egen bolig, se figur 1.  En gjennomsnittlig boligforsikring koster 60 prosent mer i 2024 enn i 2016 – målt i faste 2024-priser. Samtidig er kommunale avgifter mer enn doblet. I sum utgjør dette nå nær 30 000 kroner hvert år for en gjennomsnittsbolig. Det er fremdeles lite sammenliknet med kostnader vi har sett internasjonalt. I Los Angeles skal en vanlig boligforsikring ha rundet 100 000 kroner, men det er likevel en økning de fleste vil merke på lommeboken.

Figur 1: Forsikringspremier og kommunale avgifter vokser  

Faste 2024-kroner

Figuren viser gjennomsnittlig kostnad for en enebolig til kommunale avgifter og villaforsikring i faste 2024-kroner. Figuren viser at kostnaden har økt fra om lag 15 000 kroner i 2016 til 30 000 kroner i 2025. Både utgifter til kommunale avgifter og villaforsikring har økt.
Kilder: Finans Norge, Statistisk sentralbyrå og Norges Bank

Samtidig ser vi også en kraftig økning i kommunale avgifter. Det er grunn til å tro at denne økningen er nært knyttet sammen med økningen i forsikringsutbetalinger. Klimaet er i endring. Gjennomsnittstemperaturen har økt, og mønstre for vind og nedbør er i bevegelse. Vi har bygget boliger og infrastruktur for gårsdagens klima. Når været avviker fra det vi har planlagt for, øker sannsynligheten for skader. Skadeomfanget har allerede vokst markant.

Internasjonalt er bildet tydelig: I 2024 anslås kostnadene ved naturrelaterte skader til 320 milliarder dollar, hvor om lag 45 prosent av skadene var dekket av forsikring. Hele 93 prosent av skadene – og 97 prosent av de forsikrede utbetalingene – var værrelaterte. Også i Norge vokser skadeutbetalingene vesentlig – vi ser en tidobling både for ulike typer naturskade og for vanninntrenging utenfra, se figur 2. 2023 – med ekstremværet Hans – skiller seg ut med særlig høy tall.

Figur 2:  Forsikringsutbetalingene til værrelaterte skader vokser markant  

Utbetalinger i millioner 2024-kroner. Årene 2008-2024

Figuren viser årlige forsikringsutbetalinger som rapportert av Finans Norge for fem ulike typer værrelaterte skader: flom, skred, storm, stormflo og vanninntrenging utenfra. Tallene er i faste 2024-kroner. Figuren viser at utbetalingene har økt markant fra 2008 til 2024. For flom og vanninntrengning utenfra var det en særlig topp i 2023 under uværet Hans.
Kilder: Finans Norge og Norges Bank

Vi har med utbetalinger til flom, skred, storm og stormflo. Men hvorfor er det så viktig å skille ut vanninntrenging utenfra – bedre kjent som «overvann»? I Norge dekkes forsikringsutbetalinger ved naturskade gjennom Norsk Naturskadepool. Alle med brannforsikring betaler en felles, ikke-risikosensitiv sats – 0,08 promille av brannforsikringssummen i 2025 – som dekker skader definert som naturskade, som flom, storm, stormflo, ras og skred. Fordelen med en kollektiv forsikring er bred dekning og fordeling av kostnader over tid og mellom regioner. Ulempen er svakere insentiver til forebygging for de mest utsatte boligene, siden premien ikke varierer med lokal risiko. Dersom skadeomfanget øker, må den kollektive premien opp. Men siden premien er kollektiv, blir økningen for den enkelte tross alt begrenset.

Men naturskade er bare halvparten av værrelaterte forsikringsutbetalinger. Skader fra overvann som skyldes generell nedbør og ikke kan knyttes til at etablerte vannkilder går utover sine bredder, dekkes av ordinær boligforsikring, men ikke av Naturskadepoolen. Her kan risiko i større grad prises individuelt. Over tid kan det gi høyere premier og strengere vilkår for utsatte boliger.

Hvis vi ikke gjør vesentlige forebyggende tiltak, er det grunn til å tro at skadene vil fortsette å øke. Norsk klimaservicesenter publiserte i begynnelsen av oktober i år en oppdatert statusrapport med klimaframskrivninger for de neste 75 årene. Framskrivningene sier at antall dager med svært mye nedbør vil øke. Dager med høy vindstyrke kan gå opp i deler av landet. Snømengdene vil reduseres. Kanskje reduseres risikoen for flom i vårsmeltingen, men faren for regnbasert flom og skred vil gå opp.

Mange boliger er utsatt

Skal vi forebygge, må vi kartlegge. Risiko for naturskade har lenge vært godt kartlagt av NVE. For overvann har man ikke hatt slike kart. Norsk Regnesentral har gjort et arbeide for Gjensidige, men en detaljert kartlegging av risiko for enkeltboliger har manglet. Nå har 7Analytics samlet ingeniører med kompetanse fra oljebransjen til å modellere overvann med grunnlag i skadedata fra Fremtind og satelittobservasjoner brutt ned til 1x1 meter.

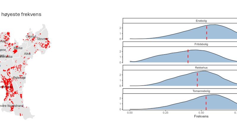
Med tall fra 7Analytics kan vi identifisere hvilke boliger som har høy overvannsrisiko – her illustrert med en rød prikk for eneboliger og småhus i Oslo kommune i gruppen med 20 prosent høyest risiko for vanninntrengning utenfra, se figur 3. Og vi kan se på fordelingen på tvers av ulike typer bolig. Blant annet finner vi tykkere haler – flere med forhøyet risiko – i gruppen frittstående hus.

Figur 3:  Nå er det gode kart også for overvannseksponering  

Bolig som er mest utsatt for overvann dersom det kommer mye nedbør.

To figurer. Figuren til venstre plotter de 20 prosent mest eksponerte boligene i Oslo. Figuren viser at gjennomsnittlig overvannsrisiko i norske kommuner. Vi ser at lokalt er det områder som skiller seg ut. Typiske eneboligstrøk synes å være eksponert.

På høyre side viser vi fordelingen av eiendommer i risikogrupper etter type. Vi er særlig bekymret for fordelinger med tykke haler. Det er de som er mest utsatt som det er enklest for forsikringsselskapene å plukke ut for økte premier. 7analytics markerer de med indeksverdi over 0,75 som mest utsatt.

Halene – og andelen med indeksverdi over 0,75 – er høyest for eneboliger og småhus. Det kan være en indikasjon på at forsikringsselskapene har større mulighet for å differensiere prisingen av forsikring mot disse hustypene.
Kilder: 7analytics og Norges Bank

Vi kan så kombinere offentlige risikokart for flom, skred/ras og stormflo og risiko for overvann med anslag på boligverdier, se figur 4. Da kan vi si mer presist hvor store verdier som ligger utsatt til, og hvordan risikoen fordeler seg mellom områder og boligtyper.

Hovedfunnene er:

  • Om lag 13 prosent av norske eneboliger  og småhus (11,5 prosent av boligverdiene) ligger i områder med særlig risiko for naturskade og andre værrelaterte skader.
  • Flom og overvann dominerer antallet utsatte boliger i dag. Stormflo er lavere nå, men kan øke i omfang fremover.
  • Risikoen er konsentrert: En del fylker har langt større utsatte verdier enn andre.

Figur 4:  Mange norske boliger er eksponert  

Bankene bør ta dette med i sin vurderinger når de gir lån

Figuren viser andelen av verdiene til eneboliger og småhus som andel av verdien av alle boliger, hhv. Som andel av samlede boligverdier i et fylke eller som samlede boligverdier i en av de 18 største bankene i Norge. Figuren viser at det er stor forskjell på eksponeringen mot boliger med høy risiko på tvers av fylker og banker. Et flertall av bankene har imidlertid mindre eksponering enn Norge som helhet. Alle boliger inkluderer også ikke pantsatte boliger.
Kilder: Kartverket, 7analytics og Norges Bank

Risikoen er håndterbar, men den må håndteres

Hva er konsekvensene for husholdningene? Når faste bokostnader stiger, svekkes husholdningenes økonomiske buffer. Økte forsikringspremier og mer vedlikehold trekker opp kostnadene. I tillegg må mange kommuner investere mer i overvannshåndtering og flomsikring. Det kan etter hvert reflekteres i avgifter og gebyrer. For enkelte områder kan økt skaderisiko påvirke boligprisene negativt. Summen av disse faktorene kan svekke gjeldsbetjeningsevnen, særlig for husholdninger med høy gjeld og liten finansiell buffer. Forskning viser at høyere kostnader og lavere boligverdier øker sannsynligheten for mislighold for de mest sårbare, og at noen banker i tillegg priser inn fysisk risiko i boliglånsrenten – selv om praksis varierer. Økte bokostnader er ikke systemtruende, men det er relevant for kredittvurdering, oppfølging av kunder og for bankenes porteføljerisiko.

Hva betyr dette for finansiell stabilitet? Vurderingen er nøktern: Den samlede risikoen for finansiell stabilitet er liten i dag. Samtidig er det to forhold som gjør at vi må være årvåkne:

  • Faste bokostnader vil stige videre. Det kan gradvis svekke robustheten i noen husholdninger.
  • Risikoen er konsentrert. Lokale hendelser kan gi store utslag for berørte husholdninger, kommuner og banker.

Hva bør gjøres?

  • Det må stilles enda høyere krav til planlegging i kommunene. Det koster mer å ikke forberede seg på endringer i været enn å gjøre det.
  • Private boligeiere må ha fokus på værendringer. Det kraftige regnværet i forrige uke blir ikke det siste – det var bare siste eksempel på noe som vil komme igjen og igjen.
  • Bankene må integrere fysisk klimarisiko i kredittprosesser og porteføljestyring. De må bruke tilgjengelige data i dialog med kunder og vurdere produkter og vilkår som stimulerer til sikringstiltak der risiko er forhøyet.
  • Forsikringsmarkedet har bidratt til å kartlegge risikofaktorer. Transparent prising av overvannsdekninger kan styrke insentivene til forebygging.

Naturskadepoolen ivaretar at risikoen for en kraftig kostnadsøkning for norske husholdninger tross alt er dempet. Men slike kollektive ordninger gir staten et større ansvar. Ikke minst er det viktig å samordne informasjon og standarder for klimatilpasning. Staten må vurdere målrettede ordninger etter store hendelser og støtte nødvendige investeringer der markedet alene ikke strekker til.

I sum: Dette er håndterbart, men det må håndteres. Kombinasjonen av god kartlegging, målrettet forebygging og robuste forsikrings- og finansielle ordninger er nøkkelen. Slik styrker vi både husholdningenes økonomi og finansiell stabilitet – i møte med et våtere og mer uforutsigbart klima.

Les mer om

0 Kommentarer

* Felter er påkrevd